A piano is probably the heaviest, most fragile, and most important thing in your house. A piano is a complicated machine that is under a lot of stress, unlike a couch or a dining table. If you're moving a family heirloom spinet or a concert grand, it's important to know how to move a piano safely so you don't get hurt and your instrument stays safe.
Updated for 2025 | Move & Care's Expert Advice
Table of Contents
Know Your Instrument: Types and Weights
You need to know exactly what you're dealing with before you even think about lifting. The cast-iron plate (harp) inside the piano holds the string tension, which makes it seem like it's heavier than it is. A small visual footprint doesn't mean a light load.
| Piano Type | Height / Length | Approximate Weight |
|---|---|---|
| Spinet | 36" - 40" (Height) | 200 - 400 lbs |
| Console | 40" - 44" (Height) | 350 - 450 lbs |
| Studio Upright | 44" - 48" (Height) | 400 - 500 lbs |
| Full Upright (Vintage) | 48" - 60" (Height) | 500 - 1,000 lbs |
| Baby Grand | 5'0" - 5'7" (Length) | 500 - 600 lbs |
| Medium Grand | 5'7" - 6'3" (Length) | 600 - 700 lbs |
| Concert Grand | 8'11" - 9' (Length) | 900 - 1,200+ lbs |
Older "Upright" pianos are often much heavier than modern studio models because they are made of heavier wood and use iron casting methods. Always underestimate the weight at your own risk.
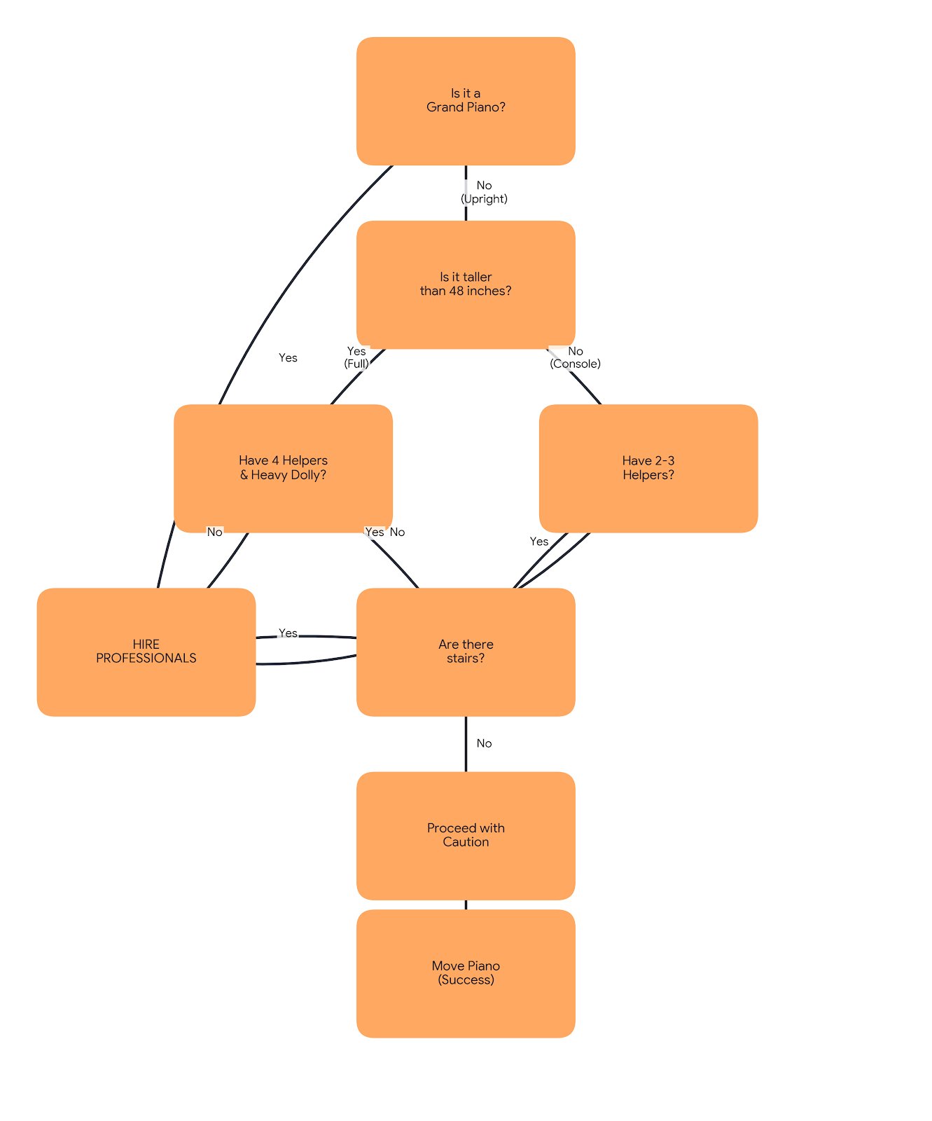
The Big Question: DIY vs. Professional Movers
"Can I move a piano myself?" is a question we get a lot. Yes, the technical answer is yes, but the risk assessment says no. Steinway & Sons and other piano makers say that the "cardinal rule of piano moving is never to try to do it yourself" because the instrument is so delicate.
⚠️ Warning: The Risks Are Real
The Bureau of Labor Statistics says that moving heavy furniture and equipment is a common cause of musculoskeletal disorders. There are some risks:
- Herniated discs (L4-L5) in the back because the load is so heavy.
- Crush injuries: If the piano slips even a little, your fingers and toes could get hurt.
- If a 600-pound piano falls on a staircase, gravity takes over. It can hurt anyone below it very badly.

Why Hire Professionals?
- Specialized Equipment: Movers often use special "piano dollies" for 4-wheelers (not regular furniture dollies), "skid boards" for grands, and E-track systems to keep the piano from moving around in the truck.
- Insurance: If you drop it, you have to pay for it. Moving companies Certificate of Insurance (COI) and valuation options will keep you safe if movers move it.
- Experience: You need to know how to use geometry and leverage to get around tight turns and stairs, which only comes with practice. Movers know how to take off a pedal lyre without breaking the screws and how to balance a spinet on a ramp.
How to Move an Upright Piano
When moving a Spinet, Console, or Studio piano, the process is usually vertical. But the center of gravity is high, so tipping is always a risk.
- Lock the Lid: Make sure the lid on the keyboard is locked. Use a strap that doesn't leave a mark if it won't lock. Don't ever put tape directly on the finish because it can hurt the lacquer.
- Wrap It: Put heavy-duty moving blankets all over the piano. Use big rubber bands or shrink wrap to keep them safe from scratches and dents.
- The Lift: You need at least three or four strong people. With the "tilt and slide" method, lift one end of the piano straight up and slide the dolly under it. Put the piano in the middle of the dolly to make sure the weight is even.
- Transport: Move slowly. If you come across a threshold, don't ram the dolly over it; lift it over it.
- Stairs: This is the most dangerous part. Do NOT use a dolly on stairs. You need to use "hump straps" to carry the piano so that the weight is evenly distributed between your shoulders and legs. To match the angle of the stairs, keep the piano slightly tilted.
Need help with other big things? If you need help moving a heavy dining tables or protecting your TV during a move, read our guide.
How to Move a Grand Piano
Moving a grand piano is not what you would think: you have to take it apart and move it on its side. Don't ever try to roll a grand piano on its own legs. The legs are meant to hold weight from above, not from the side. If you push a grand piano on carpet, it can break a leg right away.
The "Skid Board" Technique
A "piano skid board" or "piano shoe" is a tool that professional movers use to move grand pianos safely.
- Disassembly: Take apart the music rack and the pedal lyre. To keep the wood from splitting, Steinway & Sons says to take off the lyre and lid hinges.
- Leg Removal: Take off the left leg (the flat side or bass side).
- The Tip: Be careful when you put the piano down on the padded piano skid board. The long, straight side of the piano (the spine) will be on the ground.
- Secure: Use locking belts to tie the piano down tightly to the skid board. Take off the last two legs.
- Transport: The piano is now a rectangular "package" strapped to a board. To move this board to the truck, put it on a 4-wheel dolly and tilt it. This lets the piano fit through regular doors and into elevators.
We strongly recommend our professional packing services for high-value grands like Steinway, Yamaha, and Mason & Hamlin to make sure the finish stays safe during this complicated process.
Piano Moving Costs and Tipping
The price of moving a piano is usually not a set amount; it depends on how far it needs to go, how big it is, and how hard it is to get to. The stairs are the most expensive part.
Typical Cost Ranges
- Local Move (Upright): $200 - $400
- Local Move (Grand): $350 - $600+
- Long Distance: $1,000 - $2,000+ (Based on mileage and weight formulas)
- Surcharges: Expect extra fees for stairs ($5-$10 per step), grass/gravel carries, or hoisting/crane requirements.
Do You Tip Piano Movers?
Yes, tipping is customary for piano movers due to the high physical exertion and risk involved. A standard tip is $20 - $50 per mover, depending on the complexity of the job. For more details, check our comprehensive guide on tipping movers.
Yes, it is common to tip piano movers because they have to do a lot of hard work and are at risk. Depending on how hard the job is, a normal tip is $20 to $50 per mover. Read our full guide on how to tip movers in Boston or how to tip movers in LA for more information.
Post-Move Care: Tuning and Acclimatization
Your work isn't done when your piano gets to its new home. Wood is hygroscopic, which means it takes in and releases moisture from the air to stay balanced.
The 3-Week Rule
Don't tune your piano right away! The Piano Technicians Guild says to wait about two to three weeks after the move before tuning.
- Acclimatization: This time gives the soundboard a chance to "settle" into the new level of humidity. If you tune too soon, you'll waste money because the pitch will change.
- Check Humidity: The best relative humidity level is between 42% and 50%. Extreme changes can break the soundboard.
- Placement: Don't put your piano near heating vents, fireplaces, or in direct sunlight. Thermal shock makes tuning less stable.
Storage and Climate Control
Never put your piano in a garage or a unit that isn't climate-controlled if you're moving and there will be a transition period. Extreme heat or cold can ruin the finish and the parts inside. Always choose storage options that control the temperature to keep your instrument safe.
